
As a new accountability feature expanded in scope, I focused on resolving conceptual misalignment before it surfaced as UI churn or product debt. The result was clearer decision-making and a durable foundation for execution.
Company: Covenant Eyes
Ben is both intelligent and people-oriented. As a UX designer, he is able to think in terms of systems that work together and carve out efficient paths for users to move through those systems... Ben is a genuinely pleasant person to work with and his approach invites you to level up your skills as you work with him.Jon Daiello, UX Manager (2021)

As a new accountability feature expanded in scope, I focused on resolving conceptual misalignment before it surfaced as UI churn or product debt. The result was clearer decision-making and a durable foundation for execution.
Company: Covenant Eyes
I led the system design and alignment work needed to turn recovery content into a coherent, scalable product system. The focus was on shaping decisions, managing opportunity cost, and preparing the organization to evolve over time.
Company: Covenant Eyes
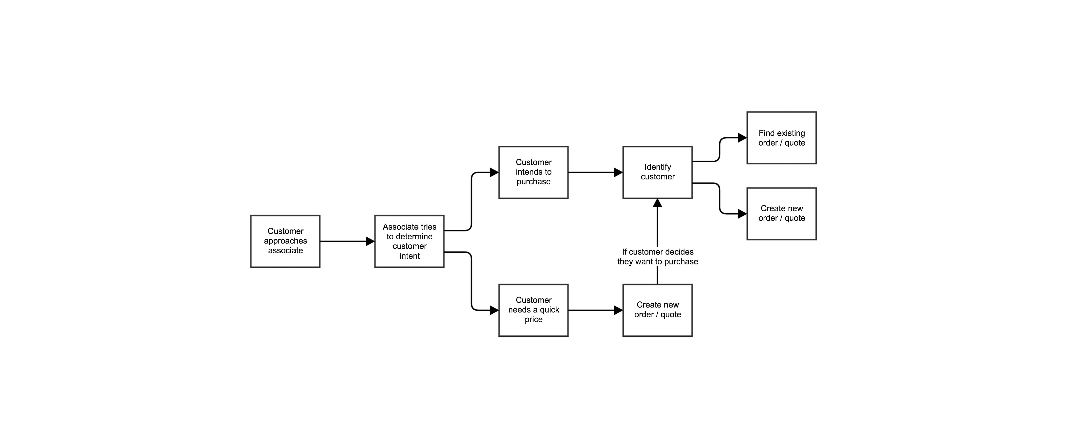
A system design case study about separating recognition, qualification, and commitment — so sales tools support real customer relationships, not just transactions.
Company: Home DepotIn my time at Home Depot, I've come to appreciate Ben as a colleague, friend, and one of the sharpest minds I've had the pleasure of working with in user experience. His ability to quickly visualize relationships at the whiteboard is unreal, as is his sense for designing concise workflows. In my opinion, however, his biggest personal asset and to us as a team, is his disposition. He innately advocates for the needs of others at every turn (aka users). It's a pleasure to work with him.Tyler Havener, UX Designer (2015)